洁净室各项指标的检测方法、程序规则、判定标准


洁净室检测主要分为
一、风量和风速的检测
二、静压差检测
三、洁净度测定
四、微生物粒子检测
五、安装后高效空气过滤器的检漏
六、污染泄漏测试
七、气流流型试验
八、自净时间测定
九、温度及相对湿度检测
十、照度检测
十一、噪声检测
十二、防静电地面导静电性能测定

一、风量和风速的检测

风量和风速的检测必须首先进行,净化空调各项效果必须是在设计的风量和风速条件下获得。
01测前准备工作
风量检测前必须检查风机运行是否正常,系统中各部件安装是否正确,有无障碍(如过滤器有无被堵、挡),所有阀门应固定在一定的开启位置上,并且必须实际测量被测风口、风管尺寸。
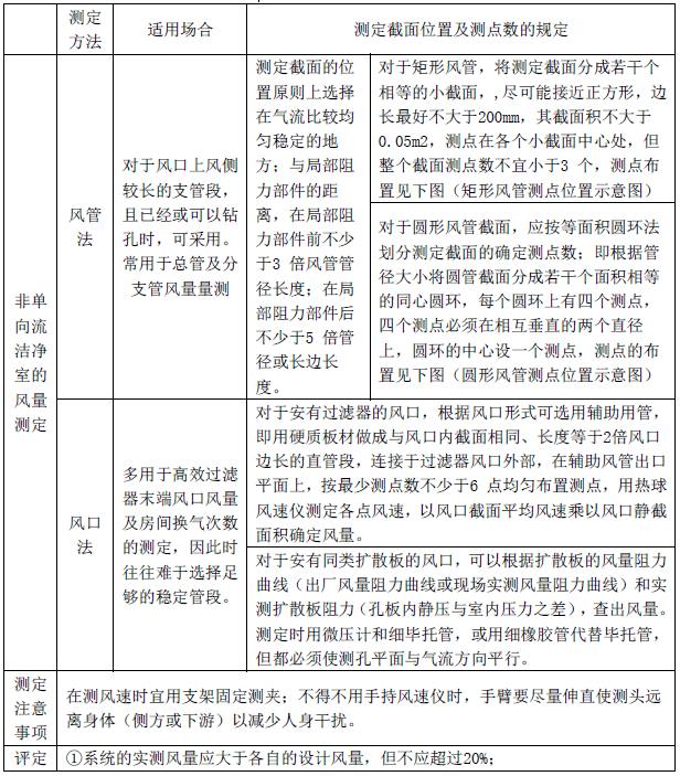
02单向流(层流)洁净室的风量测定
垂直单向流(层流)及水平单向流(层流)洁净室,目前均采用截面平均风速与截面面积的乘积来计算风量,关于截面的取法和测点的布置见下表

03非单向流(乱流)洁净室的风量测定
非单向流(乱流)洁净室的风量可以用风管法和风口法两种方法量测,关于截面的取法和测点的布置见下表



二、静压差检测

此项检测的目的是为了测定洁净室的静压差,它可以是正压或负压,以防止洁净室内外气流间的相互影响。
1、检测要求
(1)静压差的测定要求在洁净区内的所有门全部关闭情况下进行。
(2)在洁净平面上应从洁净度由高到低的顺序依次进行,一直检测到直通室外的房间。
(3)测管口设在室内没有气流影响的任何地方均可,测管口面与气流流线平行。
(4)所测量记录的数据应精确到1.0Pa。
2、检测步骤
(1)先关闭所有的门。
(2)用微差压计测量各洁净室之间、洁净室走廊之间、走廊与外界之间的压差。
(3)记录所有数据。

3、合格标准
按照洁净室设计或工艺要求决定维持被测洁净室的正压或负压值。
(1)不同级别的洁净室或洁净区与非洁净室(区)之间的静压差,应不小于5Pa。
(2)洁净室(区)与室外的静压差,不应小于10Pa。
(3)对于空气洁净度等级严于5 级(100 级)的单向流洁净室在开门时,门内0.6m 处的室内工作面含尘浓度应不大于相应级别的含尘浓度限值。
(4)若达不到以上标准的要求,应重新调整新风量、排风量、至合格为止。

三、洁净度测定

《洁净室施工及验收规范》(JGJ71-90)中规定如下:
01检测规则
(1)测定洁净度的最低限度采样点数按下表的规定确定。每点采样次数不小于3 次,各点采样次数可以不同。

注:表中面积的含义是:对于单向流(层流)洁净室,是指送风面面积,对于乱流洁净室,是指房间面积。
(2)测定洁净度的最小采样量按下表的规定确定。

(3)对于单向流洁净室,采样口应对着气流方向,对于乱流洁净室,采样口宜向上。采样速度均应尽可能接近室内气流速度。也即参考“等速采样”。
(4)洁净度测点布置原则是:
多于5点时分可分层布置,但每层不少于5点;5点或5点以下时,可布置在离地0.8m高平面的对角线上(如下图),或该平面上的两个过滤器之间的地点,也可以在认为需要布点的其他地方。

02数据整理
室内洁净度按公式计算室平均含尘浓度N 和各测点平均含尘浓度的标准误差。
03评定标准
如测定时的状态(空态、静态、动态)与事先约定的状态相同,则以其级别上限做为评定标准。如测定时为空态或静态,则动态时粒子数肯定会高,所以,如用静态检测代替动态检测则粒子数会偏小,有时可以用静态粒子数的3~5 倍来估计动态情况,当然这也仅是个经验参考值。

04 注意事项
测定时进入洁净室人员要穿洁净服(有风淋室时需经风淋)在室内尽量处于下风处并静止少动,最多能进二人。粒子计数器一般均有一个开机后预热稳定过程(时间因机型而异)注意按仪表说明书操作。
一般粒子计数器均有“粒子校准”这一旋纽,在使用前必须校准,使用一段时间(例如连续使用0.5~1h)后均需进行检查。严禁故意将灵敏度调低的不正当做法。
每个测点测完后需要移机(或移动采样口)时,要有一个稳定过程,一般为1~5 分钟,也可以将移机后前几次打印数据弃去。
有研究发现打印机本身的动作具有一定的产尘量,故在测量高级别洁净室时,要考虑打印机纸张发尘的影响。建议选取可储存数据的仪器,实验后再把结果打印出来。或将连线延长,将打印机置于被测洁净室外。

四、微生物粒子检测

空气中悬浮微生物的测定有多种,但其测定的基本过程都是经过捕集-培养-计数的过程,目前普遍采用的是浮游菌和沉降菌的测试方法,浮游菌测试方法是通过收集悬浮在空气中的生物性粒子于专门的培养基,经若干时间在适宜的生长条件下让其繁殖到可见的菌落进行计数,以此来判定洁净环境内单位体积空气中的活微生物数。
沉降军测试方法是通过重力自然沉降原理收集在空气中的生物粒子于培养皿中的培养基上,经若干时间,在适宜的条件下让其繁殖到可见的菌落进行计数,以平板培养皿中的菌落数来判定洁净环境内的活微生物数。
01检测要求
(1)检测前,被测洁净室的运行状态必须在正常状态,其温度、湿度、风量、风压及风速必须在控制的规定值内;被测试的洁净室(区)应已进行过消毒;同时,洁净室的测试状态必须符合生产工艺的要求,并在测试报告中注明其测试状态(空态、静态、动态)。
(2)测试人员必须穿戴洁净服,而且一般不得超过两个人。
(3)净化空调系统正常运转时间对单向流如5 级(100 级)洁净室或层流工作台不得少于10min;对非单向流如7 级(10000 级)、8 级(100000 级)的洁净室不得少于30min。
(4)采样点的布置及要求:
①浮游菌测试时,采样点位置可以与悬浮粒子测试点相同。工作区测点位置距地面0.8~1.5m(略高于工作面);送风口测点位置距送风面30cm 左右。根据需要可在关键设备或关键工作活动范围处增加测点。采样点的布置应力求均匀,避免采样点在某局部区域过于集中,某局部区域过于稀疏。浮游菌测试的最少采样点数为日常监测及环境验证两种情况,见下表:

②沉降菌测试时,采样点的位置可以与悬浮粒子测试点相同。工作区采样点的位置距地面0.8-1.5m(略高于工作面);根据需要可在关键设备或关键工作活动范围处增加测点。采样点的布置应力求均匀,避免采样点在某局部区域过于集中,某局部区域过于稀疏。沉降菌测试的最少采样点数可见下表:


02检测方法
(1)浮游菌的测试
①首先应对测试仪器、培养皿表面进行严格消毒,采样器进入被测房间前先用消毒房间的消毒剂灭菌,用于100 级洁净室的采样器宜一直放在被测房间内;用消毒剂擦净培养皿的外表面,把采样器的顶盖、转盘以及罩子内外面消毒干净;采样口及采样管在使用前必须高温灭菌。
②采样者应穿戴与被测洁净室相应的洁净服,在转盘上放入或调换培养皿前,双手用消毒剂消毒。

③仪器经消毒后先不放入培养皿,开动真空泵抽气,使仪器中的残余消毒剂蒸发,时间不少于5min,并调好流量、转盘转速。
④关闭真空泵,放入培养皿,盖好盖子后调节采样器。
⑤置采样口于采样点后,依次开启采样器、真空泵、转动定时器,根据采样量选定采样时间。
⑥全部采样结束后,将培养皿倒置于30~35℃恒温培养箱中培养,时间不小于48h。
⑦用肉眼直接计数,然后用5~10 倍放大镜检查,是否有遗漏。若平板上有两个或两个以上的菌落重叠,分辨时仍以两个或两个以上菌落计数。
(2)沉降菌的测试
①首先也是对测试仪器、培养皿表面进行严格消毒灭菌,在37℃,48h 恒温培养箱中培养观察,确信无菌后方可使用。
②一般用φ90mm 的沉降平皿,注入20ml 培养基,放在测点处,开盖暴露30min,将培养皿盖盖上后倒置。然后在30~35℃恒温培养箱中经48h 培养为用肉眼计菌落数,并记录生成的菌落数CFU(Colony forming units),然后用5~10倍放大镜检查,是否有遗漏。若培养皿上有两个或两个以上的菌落重叠,分辨时仍以两个或两个以上菌落计数。由于菌落实验操作程序较为繁多,如有可能采用增加空白器皿对照法以减少偶然误差可能性,另外,由于条件限制,有时测量者将培养皿放在洁净室地面上,这种方法会造成较大误差,建议做专用支架来保持测定高度。

(3)合格标准
国内外有关浮游菌和沉降菌测定的标准详见下面两张表:
国内外有关浮游菌测定的标准



五、安装后高效空气过滤器的检漏

高效过滤器本体在进入现场前,生产厂家应按规定进行性能试验(其检测方法如DOP 试验、NaCl 试验、油雾试验等),并提供合格证(含性能试验结果)。
对于5 级(100 级)以上洁净室用高效过滤器、超高效过滤器在现场应再次进行高效过滤本体及其正确安装状态进行泄漏试验。
对于6 级及以下的生物洁净室也用此方法检漏。而在大规模集成电路生产的超洁净技术中(0.1μm,1 级),由于新风量往往仅是循环风量的百分之几,经过稀释上风侧也变成6 级(1000级)的程度,因此,在这种情况下,就必须重新考虑采用DOP 检漏试验。不足此处为问题不足。
1、检测要求
一般采用粒子计数器法进行检漏,被检高效过滤器必须已检测过风量,并在设计风速的80%~120%之间运行。实测时很多设计风量不到过滤器额定风量的80%,由于过滤器在低风速下泄漏比例会加大,数据偏安全,有时不必再加大风量。
对于被检高效过滤器上风侧的微粒浓度符合如下要求。对受控粒径≥0.5μm 的浓度,必须大于等于3.5x104pc/L;对受控粒径≤0.5μm 的浓度,必须大于等于3.5x106~107pc/L。
2、检测方法
采用扫描法对高效过滤器安装接缝和主断面进行检测,检测点应距离被测表面20~30mm,测头以5~20mm/s 的速度移动,对被测过滤器整个断面、封胶头和安装框架处进行扫描,粒子计数器的最小采样量大于1L/min。
3、评定标准
由受检过滤器下风侧测得泄漏的浓度换算成穿透率,高效过滤器不应大于出厂合格穿透率的两倍,对于D 级超高效过滤器不应大于出厂合格穿透率的3倍。

六、污染泄漏测试

此项测试是为考虑与国际标准接轨而规定的。它要求,有孔洞相通不同洁净度等级的相邻洁净室,其洞口处应有合理的流向,且其风速应大于0.2m/s。

七、气流流型试验

风量和风速的检测必须首先进行,净化空调各项效果必须是在设计的风量和风速条件下获得。
01测点位置
风量检测前必须检查风机运行是否正常,系统中各部件安装是否正确,有无障碍(如过滤器有无被堵、挡)对于单向流洁净室,在每个所测截面上测点间距为0.2~1m,垂直单向流要取四个截面:洁净室纵剖面,横剖面及距地0.8m、1.5m 两个水平面。水平单向流要求五个截面:洁净室纵剖面、工作区水平面、房间中心和距离送、回风0.5m的3 个横剖面。
对非单向流需要取三个测点截面:具有代表性的送、回风口中心的纵、横剖面和工作区高度的水平面。,所有阀门应固定在一定的开启位置上,并且必须实际测量被测风口、风管尺寸。
02测定方法
用发烟器或悬挂细丝线的方法逐点和观察记录气流流向;用量角器测定气流流向的偏离角度。在每个截面的测点布置图上标出流向。
03判定标准
工作区气流流向偏离规定方向的角度最好不大于14o 应给出气流流型图,并给出分析结果。

八、自净时间测定

1、以大气尘为基准测量
以大气尘为基准测量时,必须洁净室停止运行一段时间(条件允许时可开门开窗),待空气中含尘浓度与大气接近时,然后开机,定时读数。直到浓度达到最低稳定值为止,这一段时间即为自净时间。
2、以人工尘为基准则量
以人工尘(例如巴兰香、香烟)为基准则在洁净室中央1.8m以上的高度发烟1~2min 即停止,再稳定1min,然后开机重复上条方法检测。
3、合格标准
实测自净时间如不大于由初始浓度、稳定下限浓度、实际换气次数,计算得出的理论计算浓度的1.2倍即为合格。

九、温度及相对湿度检测

《洁净室施工及验收规范》(JGJ71-90)中规定如下:
01检测要求
(1)测定前,净化空调系统应连续运行24h 以上。
(2)根据温度和相对湿度的波动范围,应选择足够精度的测试仪表,并经过效验标定合格。
02数据整理
(1)测点距地面0.8m,距外墙应大于0.5m,也可以根据恒温区的大小,分别布置在离地不同高度的几个平面上。
(2)根据温湿度波动范围要求,检测宜连续进行8~48h,每次读数间隔不大于30min。
(3)对没有恒温要求的房间,温度仅测房间中心1 个点即可。
(4)对有湿度波动要求的区域,测点应放在送、回风口处或有代表性的地点。其测点数按下表确定:

03合格标准
室温波动范围按各测点的各次温度中,偏差控制温度的最大值整理成累计统计曲线,若90%以上测点偏差值在室温控制范围内,为符合设计要求,反之为不合格。相对湿度波动可按温度波动范围的规定进行。

十、照度检测

01检测要求
室内照度测定必须在室温已趋稳定,光源光输出趋于稳定后进行(对荧光灯必须有100h)。
02检测方法
(1)测点平面离地面0.85m,按间距1~2m布点,测点距墙面1m。其要求基本与洁净度的测定位置要求要求相同。
(2)记录,在筒图上设测量位置,记录实测照度值并计算总的平均照度。
(3)照度测定一般仅测定除局部照明之外的一般照明。
03检测仪器:便携式照度计。
符合设计要求或符合GB50073-2001《洁净厂房设计规范》中对洁净室(区)的照度值的明确规定(该规范中的表9.2.3)。洁净室内一般照明的照度均匀度不应小于0.7。

十一、噪声检测

噪声仪器为带倍频程分析仪的声级计,一般情况下只检测A 声级的数据,必要时测倍频程声压级。
1、检测方法
(1)检测点布置,当面积≤50m²,仅测房间中心一个点;当房间面积较大时,每增加50m²增加1 个点,测点距地面1.1m。
(2)有条件时,宜测量洁净室静态工况的噪声和洁净室的本底噪声。
2、合格标准
符合设计要求或按《洁净厂房设计规范》GB50073-2001中的规定,在空态情况下,非单向流洁净室的噪声级不应大于60dB(A),单向流、混合流洁净室的噪声级不应大于65dB(A)。洁净室的噪声频谱限制的各频带声压级值不应大于《洁净厂房设计规范》中表4.4.2的规定。

十二、防静电地面导静电性能测定

01检测设备
采用符合精度要求的高阻计。
02检测方法
在测试表面上选择比较有代表区域的两个点,用导线把高阻计和两个铜圆柱形电极连接起来进行测量,其表面电阻和泄漏电阻值可以按下图所示的测试装置测量。

文章来源于网络,若有侵权,请联系删除
