医院手术室对于一般的室内装修有自己特殊的要求,现代医院洁净手术室空气洁净度要求相较传统手术室更高,因此在装饰装修过程中,如何选择安全合适的装饰装修材料是洁净手术室建设中的重点之一。
洁净手术室作为医院控制感染的关键部门,其需采用一定空气洁净措施,对室内空气进行温湿度调节、除菌、新风调节等处理,使空气中尘粒、微生物粒子等被有效过滤掉,为手术的顺利、安全打好基础。基于洁净手术室的基本功能考虑,装饰装修过程中,地面、墙面、吊顶所用材料就必须要满足医院感染控制的质量要求,选择性能优质的材料,才能保证洁净手术室装修建设的效果。
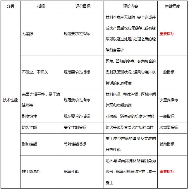
参照国家相关标准、规范及相关文献资料,洁净手术室在装饰装修施工中,总结所有材料通常要符合如下几点要求:
1.所用装饰装修材料的表面光滑、有耐磨性、不易附着且容易除去灰尘;
2.基于保持室内温湿度适宜性考虑,所用材料应具有良好的热绝缘性,不透湿、不吸湿,隔热、耐腐蚀、防潮防霉;
3.考虑到静电易引起的挥发性麻醉药品爆炸、强光易引起医务人员视觉干扰等危险问题,所用装饰装修材料不允许积聚静电、不会产生眩光感。
的几种常用材料及其比较
洁净手术室装饰装修包括地面、吊顶(天棚)与墙面(隔断)以及配套设施(药品柜、器械柜、麻醉柜、观片灯、自动门、送风天花、回风口等),其用材常有多种选择。本文仅对我国手术室几种常用材料以及典型工法进行比较。
地面装饰用材选择较多,在洁净手术室装饰中常用的有釉面瓷砖、水磨石、环氧树酯、PVC卷材、橡胶卷材等。
地面装饰材料的比较
从表中可看出,瓷砖抗冲击能力弱,有裂隙,不符合GB50333-2013,水磨石、环氧树酯、橡胶地板都符合,但维护较难;从经济性能上看,橡胶地板的造价太高,所以从技术性能和经济指标上看,地板装饰材料采用PVC地板更优。
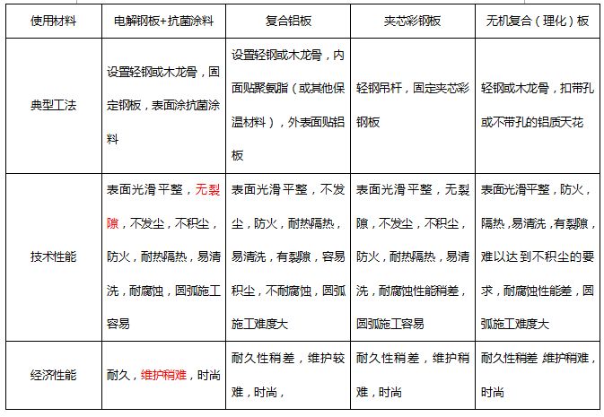
吊顶(天棚)装饰用材在医院医技科室的装饰中常有以下选择。
吊顶(天棚)材料的比较
结果表明,夹芯彩钢板、电解钢板+抗菌涂料符合要求,电解钢板是吊顶(天棚)材料中比较合适的采用选择。
在医院装饰中墙面(隔断)装饰用材品种较少,常用的有以下数种,其性能比较见表。
墙面(隔断)材料的比较
在综合指标中,电解钢板是墙面(隔断)装饰材料的优选。
随着技术的发展,洁净手术室建设过程中所用的装饰装修材料品种日渐增多,在材料选择上,应满足手术室的基本功能需求,通过从功能角度与美学角度双重考虑,以此通过优质的装饰装修材料来提高手术室的质量,以此保证手术室应用的洁净效果与安全。
文章来源于网络,若有侵权,请联系删除!
